Etkinlik 1: Tam Kareleri Kontrol Edin

Tam kare,  bir tam sayının kendisiyle çarpımı olarak ifade edilebilen bir sayıdır . Örneğin 9, 25, 100 vb.

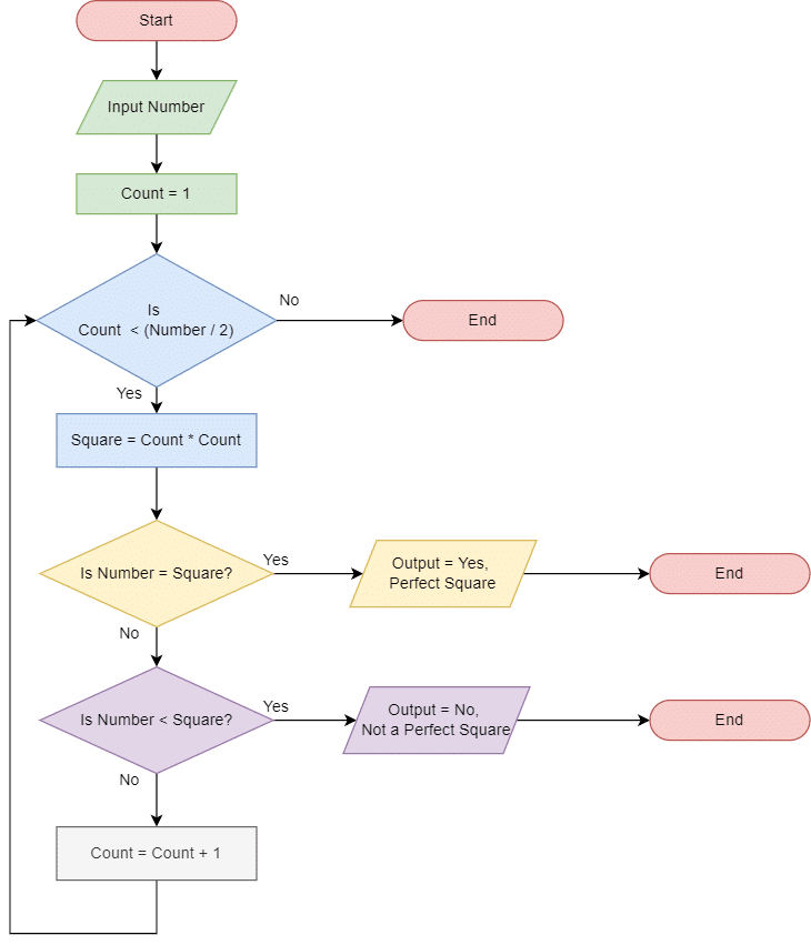
Bir sayının tam kare olup olmadığını belirlemek için akış şemasına bakalım:

9 örneğini ele alalım.

  1. Döngü 1:
    1. Sayı = 1
    2. Kare = 1
    3. Kare < 9 – Döngüyü yeniden başlat
  2. Döngü 2:
    1. Sayı = 2
    2. Kare = 4
    3. Kare < 9 – Döngüyü yeniden başlat
  3. Döngü 3:
    1. Sayı = 3
    2. Kare = 9
    3. Mükemmel Kare

12 için başka bir örnek alalım.

  1. Döngü 1:
    1. Sayı = 1
    2. Kare = 1
    3. Kare < 12 – Döngüyü yeniden başlat
  2. Döngü 2:
    1. Sayı = 2
    2. Kare = 4
    3. Kare < 12 – Döngüyü yeniden başlat
  3. Döngü 3:
    1. Sayı = 3
    2. Kare = 9
    3. Kare < 12 – Döngüyü yeniden başlat
  4. Döngü 4:
    1. Sayı = 4
    2. Kare = 16
    3. Kare > 12 – Mükemmel bir Kare değil

Kod

  1. Sprite nesnesini başlat.sprite = Sprite('Tobi')Python
  2. N adında bir parametreye sahip perfectSquare() adında bir fonksiyon ekleyin .def perfectSquare(N):Python
  3. count değişkenini 1 olarak başlatın . count = 1Python
  4. While döngüsünü count < = N/2 koşuluyla başlatın . while (count <= N/2):Python
  5. Sayının karesinin değerini tutan bir kare değişkeni oluşturun . square = count * countPython
  6. N’nin kareye eşit olup olmadığını kontrol etmek için if ifadesini ekleyin . Koşul doğruysa, Tobi’nin bunun tam kare olduğunu söylemesini ve fonksiyondan çıkmak için return etmesini sağlayın. if square == N: sprite.say("Its a perfect square", 2) returnPython
  7. N’nin karesinden küçük olup olmadığını kontrol etmek için elif ifadesini ekleyin . Koşul doğruysa, Tobi’nin bunun tam kare olmadığını söylemesini ve fonksiyondan çıkmak için geri dönmesini sağlayın. elif N < square: sprite.say("Its not a perfect square", 2) returnPython
  8. Sayıyı 1 arttır . count = count + 1Python
  9. Test koşullarını ekleyin ve oluşturulan fonksiyonu kontrol edin.sprite.say("Case 1: 15", 1) perfectSquare(15) sprite.say("Case 2: 16", 1) perfectSquare(16)Python

Tam program şu şekildedir:

Çıktı

Bir yanıt yazın

E-posta adresiniz yayınlanmayacak. Gerekli alanlar * ile işaretlenmişlerdir